如何在实践中引用RFM分层,从而让用户运营成为利润永动机
2183人已读
发布于:2024-12-04 18:33:02
纵向分层,提高效率。
什么又是效率,关键是的事情被优先完成就是效率。如何判断事情的优先级,这是另外一个话题本文暂不做论述,我们可以借助几个成熟的分层理论,像套模板一样先把层和每层里边的重要事情匹配好。
主要用户分层模型分为用户价值型、AARRR型、用户身份模型

每个模型,都各有利弊,RFM模型落地时,对于团队精细化运营能力奇高,不仅需要有取数、分析的能力,更需要适应复杂的调整逻辑,如下图所示;AARRR作为经典老模型最大的问题就是理论意义大于实践意义,需要有丰富运营策略经验的人才能真正靠着这套系统去做好用户分层。

我的建议,是博采众长、取长补短,既然AARRR易于理解、RFM更科学,那么我们基本上会采用用户价值型用户分层模型,并综合采用AARRR模型和用户身份模型。即:
在拉新与接量环节,主要采用AARRR模型,将拉新、激活、无特征用户实行一体化运营模式。
在孵化和留存环节,主要采用RFM模型,短期内,主要动作是取平均值或ROI为正的指标作为判断基线并将交互质量作为付费意愿的重要指标,制定如下的分层策略:
拉新和接量阶段用户分层:

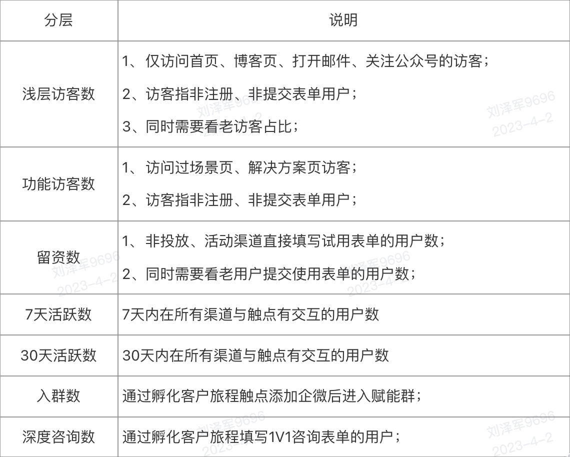
孵化和留存环节的用户分层:

专属咨询绿色通道:1v1反馈您遇到的问题,请认真填写下方申请,专家将根据您的实际需求为您提供1v1业务诊断与分析:http://ln8w.cn/Svibaa
相关文章推荐
宠物行业如何做好内容营销,四招帮你建立内容营销策略
LINKFLOW CDP 中的聚类分析是什么?在茶饮行业如何应用、有哪些应用
哪些行业更适合用 LinkFlow CDP 作为核心营销工具
负责人们请注意,BCG教你三招抓住AI浪潮机会,不再迷茫!
设计一个杀手锏般的产品
0
复制成功
让数据流动起来,开启业绩增长!
了解500+品牌零售商使用LinkFlow的场景用例



